RTLSDR类设备
2022年8月12日大约 2 分钟
综述
RTLSDR设备泛指RTL2832U/P为解调器的电视棒设备。
软件定义无线电最核心的一点是原始的基带信号。RTLSDR设备可以通过特殊的驱动,以8位的精度采样到2.4MS/s的IQ信号(该速率样本不丢失)。
请注意,2832U实际有效位大概仅在7位左右,动态范围接近50dB。
rtlsdr也是一个在linux上的软件包,可以提供对于librtlsdr库的交互。例如测试、SDR功能、FM功能。
调谐器类型
调谐器的种类决定了电视棒的频率接收范围,请确保你的操作频段在所购买的电视棒的范围内。
| 型号 | 范围 | 备注 |
|---|---|---|
| Elonics E4000 | 52 - 1100 MHz;1250 - 2200 MHz | 适用;购买难度高 |
| Rafael Micro R820T(2) | 24 - 1766 MHz | 适用 |
| Rafael Micro R828D | 24 - 1766 MHz | 适用 |
| Rafael Micro R860 | 24 - 1766 MHz | 适用 |
| Fitipower FC0013 | 22 - 1100 MHz | 适用;购买难度高 |
| Fitipower FC0012 | 22 - 948.6 MHz | 不建议购买 |
| FCI FC2580 | 146 - 308 MHz;438 - 924 MHz | 不建议购买 |
R820T(2)、R828D、R860 有什么区别?
R820T2是R820T的工艺改良版,一定程度提高了灵敏度、频率锁定等方面。
R820T于2010年问世、R820T2于2016年问世。曾在2018年短暂停产,但按照最新的公开信息查询,Rafael Micro已经恢复了对于R820T2的量产。
R828D问世于2013年,和R820T的结构大体相同,主要区别在于射频输入,R828D具有3个射频输入。但这并不影响ADSB接收站的搭建,除非选择自行设计接收板。
R860可以说是R820T2的改名,这代表着他俩之间几乎一样。根据公开资料,R860的制造流程的某个环节发生了变化。目前尚不明确为何Rafael Micro修改了命名策略,这似乎不太符合电子行业的传统。
其他资料
R820T2
R820T
其他参考
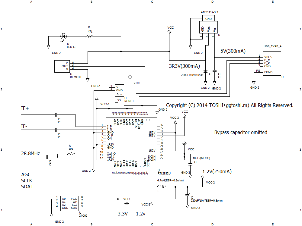
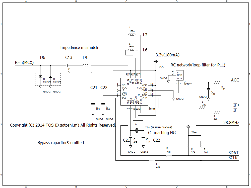
来自GGToshi(部分内容不准确)


Loading...